- 手机:
- 18255636696
- 电话:
- 0510-85223856
- 邮箱:
- 254100236@qq.com
- 地址:
- 江苏省无锡市新吴区菱湖大道180号28-102
中商情报网讯:海洋工程装备是开发、利用和保护海洋所使用的各类装备的总称。海洋工程装备是现代海洋经济发展的重要支柱,也是各国争夺海洋权益、开发和利用海洋资源的核心工具之一。当前我国海洋工程装备制造业持续回暖,新要素、新动能驱动产业转型升级,装备关键核心技术不断突破,自主研发能力稳步增强,国际市场份额连续7年保持全球首位。
海洋工程装备是指用于海洋资源勘探、开发、加工、储运、管理、后勤服务等方面的大型工程装备和辅助装备。海洋工程装备具有高技术、高投入、高产出、高附加值、高风险的特点,是先进制造、信息、新材料等高新技术的综合体,产业辐射能力强,对国民经济带动作用大。海洋工程装备产业链上游为海工装备设计及主要材料、关键部件供应;中游为海工装备制造,包括资源调查勘察设备、钻井平台、生产平台、海洋工程作业船及辅助船等;下游为工程总包及应用服务。

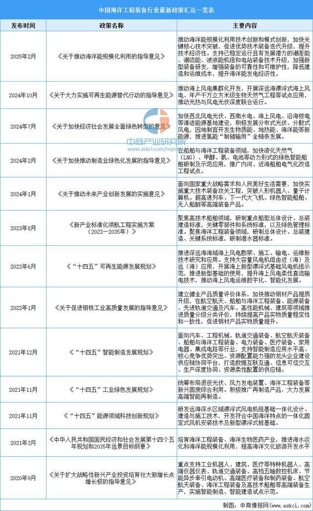
中国海洋工程装备制造业发展态势良好,有力支撑了海洋产业发展和海洋强国建设。中国政府出台了一系列政策措施,如《关于推动海洋能规模化利用的指导意见》《关于大力实施可再生能源替代行动的指导意见》《“十四五”智能制造发展规划》等,着力提升海洋工程装备自主研发能力,在高端海洋工程装备市场持续发力。

中国海洋工程装备制造业持续回暖,海洋工程装备制造业增加值快速增长。中商产业研究院发布的《2025-2030年中国海洋工程装备行业深度分析及发展趋势研究预测报告》显示,2024年中国海洋工程装备制造业全年实现增加值1032亿元,比上年增长9.1%。中商产业研究院分析师预测,2025年中国海洋工程装备制造业增加值将达到1126亿元。

中商产业研究院发布的《2025-2030年中国海洋工程装备行业深度分析及发展趋势研究预测报告》显示,2024年全球共成交各类海洋工程装备215座/艘、272.2亿美元,以金额计同比增加85.1%。从国内来看,中国订单金额保持全球首位,2024年中国累计承接106艘海工装备订单,总合同金额约116亿美元,占全球订单总量的42.6%,继续位居全球第一。

从成交的海工装备来看产品结构来看,海洋油气装备的主力地位依然稳固。中商产业研究院发布的《2025-2030年中国海洋工程装备行业深度分析及发展趋势研究预测报告》显示,2022年移动生产装备占比50%,建造施工装备占比36%,移动钻井装备占比7%,其余产品占比较小。

中国海洋工程装备制造业持续回暖,新要素、新动能驱动产业转型升级,装备关键核心技术不断突破,企业自主研发能力稳步增强。中商产业研究院发布的《2025-2030年中国海洋工程装备行业深度分析及发展趋势研究预测报告》显示,截至当前,中国海洋工程装备相关企业注册总量达到10.36万家,其中,2024年中国海洋工程装备相关企业注册量达到1.96万家。

随着能源需求的增长和海洋资源开发的深入,中国海洋工程装备企业不断拓展业务领域。中国海洋工程装备制造龙头企业如中国船舶、中集集团等在市场份额和技术水平方面占据领先地位。海洋工程装备产业链企业主要分布在江苏省、山东省和广东省等沿海地区,其中江苏省企业分布最为集中,其次是山东省和广东省。

中国船舶集团有限公司业务涵盖船舶制造、海洋工程装备制造、船舶修理、海洋工程技术服务等多个领域。在海洋工程装备制造方面,公司能够设计和制造各类海洋工程装备,包括钻井平台、生产平台、浮式生产储油船(FPSO)、液化天然气(LNG)运输船等。2024年前三季度,中国船舶实现营业总收入561.69亿元,同比增长13.12%,归母净利润22.71亿元,同比下降11.35%。

分产品来看,2023年公司主营业务中,船舶造修及海洋工程收入704.20亿元,占营业收入的94.10%;机电设备收入19.28亿元,占营业收入的2.58%。

中集集团成立于1980年,总部位于广东省深圳市,是中国领先的海洋工程装备制造企业之一。公司业务涵盖集装箱制造、道路运输车辆、能源化工及食品装备、海洋工程装备等多个领域。在海洋工程装备制造方面,中集集团专注于海上油气资源开发装备的设计和制造,包括钻井平台、生产平台、浮式生产储油船等。2024年前三季度,中集集团实现营业收入1289.71亿元,同比增长35.58%,归母净利润18.28亿元,同比大增268.87%。

分产品来看,2023年公司主营业务中,集装箱制造收入302.13亿元,占营业收入的23.64%;能源、化工及液态食品装备收入250.26亿元,同比增长17.77%,占营业收入的19.58%;海洋工程收入104.5亿元,占营业收入的8.18%。

中国重工是中国最大的船舶制造和海洋工程装备制造企业之一,成立于1993年,总部位于北京市。公司业务涵盖船舶制造、海洋工程装备制造、船舶修理、海洋工程技术服务等多个领域。在海洋工程装备制造方面,中国重工能够设计和制造各类海洋工程装备,包括钻井平台、生产平台、浮式生产储油船等。2024年前三季度,中国重工营业收入为352.70亿元,同比增长16.39%,归母净利润为9.34亿元,同比增长942.23%。

分产品来看,2023年公司主营业务中,海洋运输装备收入141.25亿元,占营业收入的30.25%;海洋防务及海洋开发装备收入97.83亿元,占营业收入的20.95%;舰船配套及机电装备收入88.15亿元,占营业收入的18.88%。

上海振华重工(集团)股份有限公司成立于1992年,是国有控股A、B股上市公司。振华重工具有强大的海工设备研发制造能力,可提供各种海上工程船舶如大型起重船、铺管船、挖泥船、大型船厂龙门吊及钻井平台等。公司自主研制的世界最大起重量12000吨全回转起重船“振华30”标志着公司在高端装备制造领域的重要突破。2024年前三季度,公司营业总收入253.63亿元,同比上升12.67%,归母净利润4.33亿元,同比上升35.43%。

分产品来看,2023年公司主营业务中,港口机械收入212.37亿元,占营业收入的64.48%;重型装备收入54.23亿元,占营业收入的16.47%;钢结构及相关收入收入31.66亿元,占营业收入的9.61%。

中海油服是中国海洋石油集团有限公司旗下的油田服务提供商,成立于2001年,上市日期为2007年。中海油服的业务涉及石油及天然气勘探、开发及生产的各个阶段,主要分为钻井服务、油田技术服务、船舶服务、物探勘察服务四大板块。2024年前三季度,中海油服营业总收入336.61亿元,同比上升14.08%,归母净利润24.45亿元,同比上升7.54%。

分产品来看,2023年公司主营业务中,油田技术服务收入257.57亿元,占营业收入的58.39%;钻井服务收入120.68亿元,占营业收入的27.36%;船舶服务收入39.45亿元,占营业收入的8.94%。

国家政策的持续支持将为海洋工程装备行业提供广阔的发展空间。例如,《“十四五”智能制造发展规划》等政策着力提升海洋工程装备自主研发能力,在高端海洋工程装备市场持续发力。此外,国家还出台了多项政策鼓励海洋工程装备制造行业发展,如《国家海洋经济创新发展示范区建设指导意见》等,以加强海洋工程装备制造业基础能力建设,并推进其智能化、绿色化、服务化转型升级。这些政策将有助于推动行业技术创新和产业升级,提升行业整体竞争力。
中国海洋工程装备产业在技术创新方面取得了显著进展,特别是在智能化、绿色化和大型化等方面。智能化技术的应用,如AI辅助决策、自动驾驶等,将进一步提升装备的性能和安全性。新材料、自动化和深海勘探技术的发展,提高了海洋工程装备的性能和作业效率。此外,中国在海洋油气资源勘探开发装备领域已经全面掌握了3000米以内海洋油气工程装备的自主研制技术,并正在向无人化、智能化和标准化方向迈进。
随着全球海洋经济的持续发展和国内海洋战略的深入实施,中国海洋工程装备行业将迎来更多的发展机遇,特别是在新能源、深海探测、海洋环境保护等领域。例如,海上风电市场的快速发展为海洋工程装备带来了新的增长点,海上风电船舶等装备的订单数量呈爆发式增长。此外,深远海养殖领域的发展也需要大量的海洋工程装备支持,如养殖平台、养殖船等。同时,随着技术的进步和市场需求的变化,海洋工程装备的应用领域正在不断拓展,如海洋可再生能源、海底矿产资源开发等新领域。
更多资料请参考中商产业研究院发布的《中国海洋工程装备行业市场前景及投资机会研究报告》,同时中商产业研究院还提供产业大数据、产业情报、行业研究报告、行业白皮书、行业地位证明、可行性研究报告、产业规划、产业链招商图谱、产业招商指引、产业链招商考察&推介会、“十五五”规划等咨询服务。
特别声明:以上内容(如有图片或视频亦包括在内)为自媒体平台“网易号”用户上传并发布,本平台仅提供信息存储服务。
268比0!乌克兰全票通过“战时无法举行选举”,总统选举将在持久和平后举行
前TVB男星沈震轩疑似转行开的士,TVB小天后炎明熹继续被公司投闲置散
《编码物候》展览开幕 北京时代美术馆以科学艺术解读数字与生物交织的宇宙节律
同尺寸续航最强的苹果手机!iPhone 16e电池容量公布:3961mAh














